Office of Graduate Studies and Research

Grad Student Resources

Graduate School in a Nutshell

The Office of Graduate Studies has a general overview Graduate Student Handbook.  Your graduate program may have a detailed “Handbook” that is tailored to your specific needs. Request a handbook from your Program Coordinator or see the Appendix in the Graduate Student Handbook.  

We summarize here the general pathway through your graduate studies at CSUMB.  It summarizes parts of the CSUMB catalog and policies, which are based upon California Code of Regulations-Title V

  • You will be admitted to participate in a graduate program if you have fulfilled the program admission requirements and have completed your online application process.  Admission requirements for specific programs are listed in the course catalog and summarized here.

  • Skip to the next section if you were admitted to the program without “conditions.”  If you lacked one or more admission requirements, you were “conditionally admitted” to a graduate program with the understanding that you would satisfy those requirements in the time frame stipulated in your admission letter. You must satisfy those conditions in a timely manner to stay on track for candidacy and graduation. Your course load might be a bit higher than your peer's. Work closely with your graduate advisor and graduate program coordinator to ensure that you take the right coursework without overloading. Once conditions have been fulfilled, the graduate coordinator shall notify the registrar’s office of your progress through an online data management system. At that time, you will be “reclassified” as having “classified standing;” you are then one step closer to candidacy for the degree.

  • You will complete an Individual Learning Plan (ILP) that is approved by your advisor and coordinator.  Your coordinator has the form.  It is your roadmap for timely completion of the core and elective courses for the program. As you create your ILP, keep in mind that you need a minimum number of units in each semester to:

    • make the expected progress toward your degree,
    • be eligible for on-campus housing, and
    • maintain financial aid.

    The number of units required for each of those benchmarks is likely to be different. Consult with your faculty advisor. The number of units also impacts the tuition cost per semester.

     You must be continuously enrolled each fall and spring semester, and in the summer, if that is your graduation term.  You must be in good standing and maintain continuous enrollment from your initial point of enrollment in your graduate program. If you break enrollment for more than one semester– that is, if you stop attending the university for any reason– you must reapply for admission to the university when you wish to return.  If you must extend your enrollment to complete your thesis or projects, enroll in “Grad 699” to maintain continuous enrollment.  While all graduate programs expect you to finish in a timely manner, CSU policy allows up to seven years to complete a graduate degree.

     The CSUMB Academic Standing Policy establishes guidelines for the matriculation, management, and assessment of progress toward completion of your academic program. To remain in the program, you must maintain a 3.0 cumulative grade point average (GPA) in all program coursework. In addition, you are required to repeat a graduate-level course if you earn below a "B-.” See the policy for other important details.

  • Advancing to candidacy is the milestone indicating that you have completed most of your core coursework and that you are also making clear progress toward completing your culminating experience (thesis, internship, clinical experience, capstone, etc.).  You should apply to advance to candidacy as soon as your candidacy requirements are met, and in consultation with your advisor.  You must apply for candidacy before your final semester. If you were conditionally admitted to the program, you may not advance to candidacy until the semester following matriculation. It is therefore critical to complete your reclassification requirements during your first year. 

    You should apply to candidacy through your advisor or program coordinator after satisfying the following:

    • Achieved classified standing
    • Completed a minimum of 15 units of graduate coursework (as indicated by your program) with a minimum 3.0 GPA and no course lower than a B-.
    • Satisfying your graduate-level Graduation Writing Assessment Requirement (GWAR)
    • Thesis students have an approved proposal
    • Completing any examinations or other criteria specific to your program
    • Applying in time to satisfy the 7-year time limit for your graduate degree.
  • You must complete a culminating experience as part of you program. Your advisor will guide you to the activity required for your program.  Three types of activities are possible, as fully described in the CSUMB catalog:

    • Thesis: a significant written product of a systematic study of a significant problem,
    • Project: A project is a significant undertaking of a pursuit appropriate to the fine and applied arts, and
    • Comprehensive Examination: a test of graduate-level skill sets or knowledge.

     A fourth option for culminating experience is a rigorous 400-hour (minimum) professional internship, if you are enrolled in a Professional Master of Science (PSM) program.  No more than 6 units may count toward your culminating experience.

  • You might complete your program and earn your degree in any semester (depending upon the program), but your commencement ceremony will occur at the end of spring semester. If you are completing your degree in a summer session, you may “walk” in the commencement of the preceding spring. 

    Apply for graduation before the deadline!  Apply before October 31 if you are planning to graduate at the end of spring semester.  Apply before May 31 if graduating in summer or fall semesters. Check with your advisor.  Deadlines might change. The graduation requirements for your program are found in the catalog that was active when you entered the program. They can be summarized as:

    • Satisfying the Graduation Writing Assessment Requirement (GWAR);
    • Completion of the final approved program and special program requirements, identified in your catalog of entry; and,
    • Completion of a Culminating Experience as described above.

     There is a form to postpone your graduation date.

  • If you are having a mental health crisis call 911 or the 24/7 crisis intervention hotline for immediate support:  831-582-3969.

     Stress?

    Graduate school can be a stressful time, and life events can suddenly change your ability to move forward toward the degree.  Don’t panic. There are tried and true solutions. The most important of these is letting your advisor know that you need help as soon as possible.

     Communicate!

    Are you falling behind in your assignments, having trouble with technology, failing exams, or missing class?  Immediately reach out to your professors and advisor. Let them know early before you miss too much work. They will suggest some strategies for success. Know that you are not alone.

     Make a plan!

    Decide on a course of action that will get you back on track. That plan might include seeing a wellness counselor, clarifying with your professor what you need to do to pass the course, joining a study group, getting more sleep, improving your diet, and more.

     Stick to the plan!

    Be strategic about your daily schedule to keep on track with your success plan.  Continue to communicate with your counselor, adviser and professors.

     If the plan is not enough?

    In some cases, your best strategy is to withdraw from one or more courses, and refocus your energy on the remaining courses. Withdrawing must follow specific deadlines, and can have financial aid consequences. The form is located here.  Fill out all parts of the form, attach documentation of the extenuating circumstances, and submit it to gradstudies@csumb.edu. Documentation is typically a note or email from your physician, counselor, advisor, or chair providing compelling evidence of hardship. Work with your advisor to drop and keep the right courses to maintain a strong semester.

     

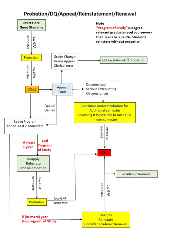
  • Basic information about graduate student probation and disqualification/dismissal is found in the CSUMB Academic Standing Policy.  Implementation of the policy varies in some programs, so you must reach out to understand the rules in your program.

    Academic Probation

    Graduate school is rigorous and graduate students are expected to rise to the challenge or leave the program.  A student is placed on “Academic Probation” when their cumulative grade-point average (GPA) drops below a 3.0 (B).

    If you are placed on academic probation, immediately reach out to your advisor and professors for help in developing a curricular pathway back to good standing, and stick with it!  Seek and use the support services that CSUMB offers. A list of such resources is found here

    Academic Disqualification/Dismissal

    Probation warns you that you have one semester to raise your GPA to at least a B before being “Academically Disqualified” (aka “Dismissed”) from the university.  A student who earns a cumulative GPA lower than 3.0 in two consecutive terms is no longer qualified to enroll at the university. Under the specific circumstances described below, Disqualified students have the option of appealing to continue their studies for an additional semester of probation.

    Appeal to be Reinstated (Reinstatement Petition)

     “Reinstatement” allows a student who has been disqualified at CSUMB to become eligible for enrollment once again. Reinstatement refers only to the University. Individual degree programs may decline to allow a student to return to the program.

    Graduate students who have been Academically Disqualified have the right to immediately appeal the Disqualification.  Valid reasons to start the Disqualification (DQ) appeal process include the following circumstances.

    • The DQ was the result of an error. If true, you will be removed from probation, and you will continue your program of study in good standing.
    • The poor academic achievement was clearly the result of documentable extenuating circumstances that were beyond your control (e.g., medical issues, death of a close family member). Such an appeal should be submitted within two weeks of the Disqualification notification (follow timelines set by your program if they differ from these instructions) and will require documentation of the circumstances from a third party (e.g., doctor’s note). If approved, you will be allowed  one additional semester in which to raise your GPA. You will not have to re-apply to the program. No further appeals will be considered.
    • You were DQ’d, at least two-semesters have passed, and you have raised your GPA to at least 3.3 by taking degree-related graduate courses through CSUMB Open University or elsewhere. In addition to appealing for reinstatement, you will have to re-apply to the program.
    • At least five years have elapsed since you were DQ'd.

    Credential Students

    Teaching credential students do not receive a degree from CSUMB and are subject to the regulations of the state legislature and licensing agency.  Please refer to specific policy and procedures in your program’s student handbook.

    Pathways Involving Probation and Disqualification

    Visual for disqualification process

     

  • Congratulations!  Join the Otter Alumni Association and stay in touch with your Otter faculty and colleagues as your career advances!